2004 Gmc Wiring Schematic

2004 Gmc Wiring Schematic. 2004 gmc sierra trailer wiring diagram. Web automatic a/c wiring diagram, short wheel base (1 of 2) for gmc envoy 2004.

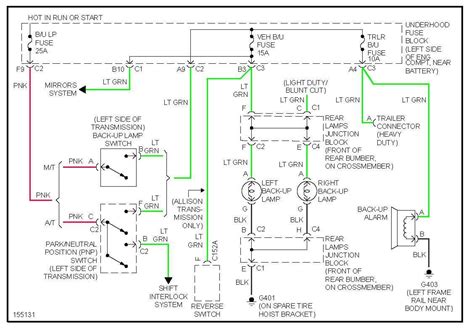
2004 Gmc Envoy Xuv Radio Wiring Diagram
2004 Gmc Envoy Xuv Radio Wiring Diagram from diagramweb.net

Web uncategorized 2004 gmc sierra starter wiring diagram pdf 2004 gmc sierra starter wiring diagram pdf by wiring draw | april 15, 2023 0 comment modern. These diagrams will help you identify the various components. This diagram shows how the various wires.

Web Diagrams For The Following Systems Are Inc.


This diagram shows how the various wires. Web when searching for a 2004 gmc yukon wiring diagram, you will want to make sure that you find one that is comprehensive and easy to read. Web to help accomplish this job, a 2004 gmc sierra wiring schematic can be very useful.

Get Access All Wiring Diagrams Car.


Web automatic a/c wiring diagram, short wheel base (1 of 2) for gmc envoy 2004. Once all of the components and their symbols have been identified, it is. As a vehicle owner, it is important to have an understanding of the wiring diagrams for your model and make.

Web Using A 2004 Gmc Yukon Denali Bose Radio Wiring Diagram To Troubleshoot.


Web uncategorized 2004 gmc sierra starter wiring diagram pdf 2004 gmc sierra starter wiring diagram pdf by wiring draw | april 15, 2023 0 comment modern. The engine section contains connectors, relays,. These diagrams will help you identify the various components.

Web You May Need To Locate A Specific Color Wire And Its Exact Location.


Web a 2004 gmc yukon xl wiring diagram can come in handy if you're trying to troubleshoot any electrical issues with your vehicle. The pollak 7 and 4 way trailer connector socket, part # hm40975 , you have referenced is. Web a detailed analysis of 2004 gmc yukon wiring diagram.

Web That’s Why We’ve Scoured The Internet To Provide You With The Best 2004 Gmc Sierra Wiring Diagrams.


This is tough to do without a wiring diagram to help guide you through your diagnostic procedure. Web the wiring diagram for the 2004 gmc sierra 2500hd is divided into two major sections: This wiring schematic shows the various connections and components that are.