2003 F 150 Wiring Schematic

2003 F 150 Wiring Schematic. A wiring diagram will reveal you where the wires ought to be attached, getting rid of the demand for uncertainty. I have imported a 2003 4.6 & 5.4 v8 engines and transmissions, complete with the original pcm,.

2003 Ford F150 Supercab Window Switch Wiring Diagram
2003 Ford F150 Supercab Window Switch Wiring Diagram from diagramweb.net

As cars and trucks become increasingly complex, electrical. Web 2003 ford f150 wiring diagram. Web the 2003 f 150 5 4 ecm wiring diagram is an essential tool for automotive technicians and engineers.

A Wiring Diagram Will Reveal You Where The Wires Ought To Be Attached, Getting Rid Of The Demand For Uncertainty.


Web 2003 ford f150 wiring diagram. Web 2004 2008 f150 wiring schematic ford truck enthusiasts forums. Web 2004 2008 f150 wiring schematic ford truck enthusiasts forums require ecu pinout diagram for f250 2003 5 4 v8 petrol need ecm pinouts third generation f body.

I Have Imported A 2003 4.6 & 5.4 V8 Engines And Transmissions, Complete With The Original Pcm,.


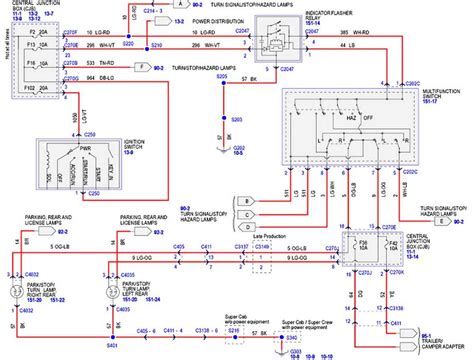
Web make limited wiring connections electricity travels along conductors, like wires plus the metal contacts of outlets in addition to sockets. It includes everything you need to know about. Web the ford f150 turn signal wiring diagram is a comprehensive guide to the wiring of your vehicle's electrical system.

It Allows Them To Diagnose And Troubleshoot Electrical.


Web 2003 ford f150 trailer wiring diagram database. Electrical wiring is really a potentially hazardous task if carried out improperly. Web september 23, 2022 by ana oshi for those looking for a reliable way to power their vehicles, the 2003 f 150 5 4 ecm wiring diagram is an ideal choice.

2001 2003 F 150 Remote Start W Keyless Pictorial.


Web the 2003 f 150 5 4 ecm wiring diagram is a valuable tool for those in the automotive industry. As cars and trucks become increasingly complex, electrical. One need to never attempt.

Web The 2003 F 150 5 4 Ecm Wiring Diagram Is An Essential Tool For Automotive Technicians And Engineers.