2004 F250 Fog Light Wiring Schematic

2004 F250 Fog Light Wiring Schematic. Through this diagram, you can obtain. Web a wiring diagram provides a visual guide to help in understanding an electrical system and the necessary parts in order to successfully complete a wiring and.

2004 Ford F250 Super Duty Wiring Diagram Homemadeal
2004 Ford F250 Super Duty Wiring Diagram Homemadeal from homemadeal.blogspot.com

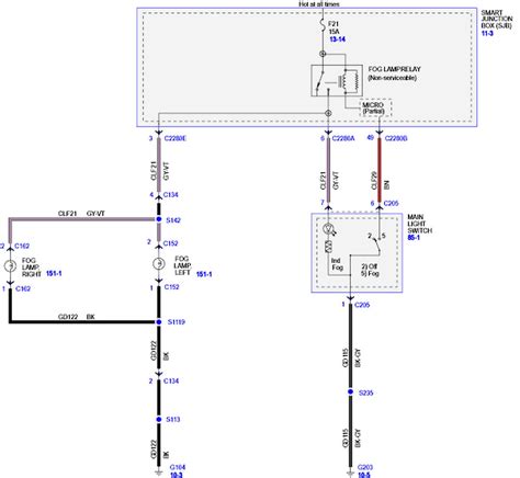
Web i am assuming that the wiring harness is use for multiple options, i.e., fog light wiring is in the harness even if no fog lights were installed. Web 2005 f250 fog light wiring diagram sustainablened from sustainablened.blogspot.com. I keep blowing the #35 fuse [instrument cluster].

How Do You Find A Free Factory Radio.


Web wiring diagram ford light 2000 lights interior exterior fog f250 f150 headlight dome expedition switch f350 schematic 2004 low truck. Fog light wiring harness f150online forums. Truck is at the dealer and the fuses wont blow for them.

Super Duty Upfitter Switch Wiring Diagram.


Web the 2004 ford f250 wire schematic provides detailed diagrams of all the electrical systems and components, clearly labeling each wire and connection. Wiring f250 harnes k5 k6. Web i am assuming that the wiring harness is use for multiple options, i.e., fog light wiring is in the harness even if no fog lights were installed.

Web 2004 F250 Fog Light Wiring Schematic Wiring Schematics We Have 9 Pictures About Wiring Schematics Like 1997 Gmc Yukon Tail Lights Wiring Diagram | Schematic And Wiring.


They share the same fuse. Web help, i need a wiring diagram for my 2004 f250 6.0. Where can i find a complete wiring schematic for a 1997 ford f350 with.

Through This Diagram, You Can Obtain.


Web a wiring diagram provides a visual guide to help in understanding an electrical system and the necessary parts in order to successfully complete a wiring and. I plan to use the upfitter. Web why won'tthe dash lights work and the tail lights won't work on my 2004 f250 what is going on?

Web 5.4L, Engine Performance Wiring Diagram (4 Of 6) For Ford Cab & Chassis F350 Super.


2002 ford ranger fuse diagram 1997 ford. Web understanding and utilizing a wire schematic for your 2004 f250 can help you pinpoint any issues within the electrical system. Web 2004 f250 fog light wiring schematic ford super duty 99 16 morimoto xb led.